科普分享:如果您或亲人服用过这些含重金属药物,请尽快就诊
他们表示,自己或家人在服用过一些说明书上标注【不良反应:尚不明确明】的药物后,身体感到不适,问我是否存在重金属中毒。
由于我只是一名科普作者,只能为读者讲述科学知识,不能为他们提供医疗诊断,所以对于这些情况,我只能劝他们尽快去医院检测。
在他们的讲述中,我听到了一个又一个服用含重金属药物的案例,有来自他们本人的,也有来自他们的配偶、父母,甚至孩子的。
作为一名孩子的父亲,每当听到家长为了让孩子安静、少哭闹,给无辜的孩子服下含朱砂的药物时,我的心在滴血。
要知道,由于汞具有神经毒性,会对孩子的大脑和神经造成不可逆的伤害,孩子在服用含朱砂药物后变得安静,很可能就是汞中毒的症状。
在药物说明书中注明药物的化学成分、毒性和不良反应,本该是商家应尽的责任,然而在很多含重金属药物的说明书中,不但看不到药物的化学成分、潜在毒性,就连不良反应一栏,也只能看到“尚不明确”四个字,实在是让人匪夷所思。
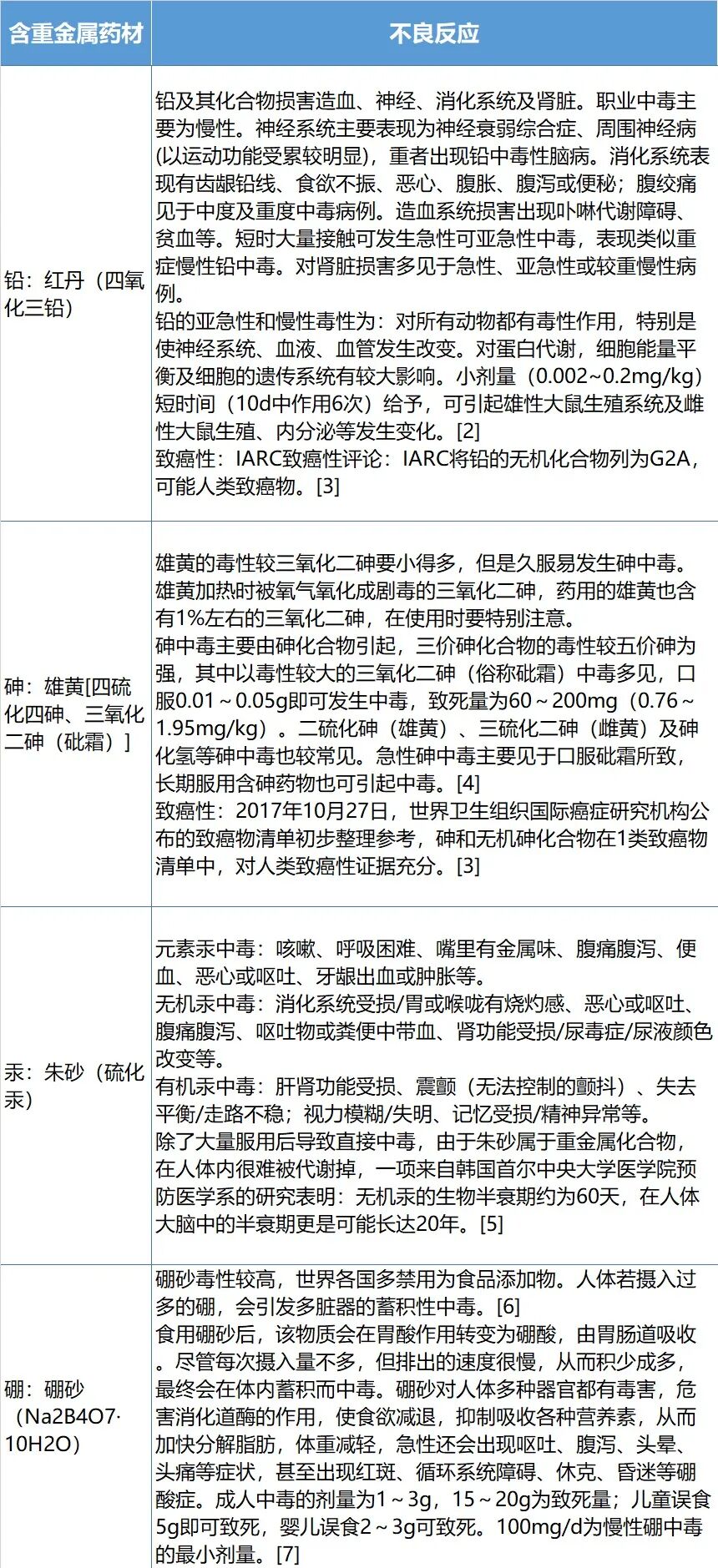
出于一名科普者的责任和道义,为了让更多人了解他们应该了解的信息,我将一些常用传统药物中含重金属铅、砷、汞、硼的情况,制作成表格,供读者们参考。
表一、含重金属的传统药物**[1]**

以上内容来自《中国药典》2020版,因为是手工统计,如有错漏,还请指出,也欢迎读者们补充更全面的信息。
表二、不同重金属的毒性及潜在不良反应

必须强调的是,重金属一旦被摄入,短期内难以被人体代谢,就算每次服用的量不大,久而久之,也会在人体内积少成多引发慢性中毒。
如果您或您的亲人曾在近期服用过这些药物并感到身体不适,请尽快到医院就诊。