中国汽车工业协会的市场干预逻辑,什么是“无序价格战”?
最近中国电动汽车行业正在掀起一场风浪,先后出现了“电动车企里面的恒大”、“零公里二手车”,以及大幅降价活动,所谓的价格战、无序竞争、内卷这种似是而非的指责充斥舆论,整个市场给人感觉风起云涌。
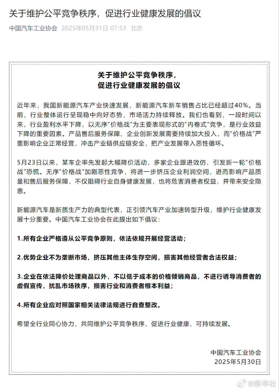
中国汽车工业协会又出来说话了:

这个倡议,就没有一个字是对的。即便那些看似冠冕堂皇的正确的话,也都是废话。
什么是“无序价格战”?
企业最核心的竞争手段是什么?就是以最低成本生产、最低价格供给。这是任何企业想要在市场上立足的根本,是企业面对消费者选择导致的激烈竞争必然使用的手段。同类产品,能比你便宜,这就是核心竞争力。
所以把企业之间用价格来吸引消费者,使用类比性的语言价格“战”,本身就是极其错误的说法。把商场比作战场,是思维的懒惰。商场是竞相服务消费者的,是有竞争有合作的,战场以肉体消灭为目的,完全是零和博弈,怎么能一样?
企业降价的前提,必定是资本投资、技术进步、提升劳动生产率的结果,否则它拿什么降价?没有规模效应,没有资本支持下的产出增加,它怎么降价?
企业竞相降价,最有利于谁?有利于消费者啊。消费者巴不得你把一辆车降到1万呢,放鞭炮庆祝啊。消费者才不管你成本是多少、利润是多少。如果消费者的评值只有1万,你定价2万,那就卖不出去,就只能降价。如果车的成本是2万,现在卖1万,低于成本价销售了,你们叫“倾销”,可是那照样有利于车企和消费者双方,因为这个时候亏本卖,已经是车企最好的选择,否则就占用资金、库房、财务成本。反过来,如果能2万卖出去,它又何必降价?不论如何,这是企业自主做出的经营决策,必定是从最有利于自身出发的。不然你以为人家车企都是傻子?
电动汽车行业走到今天,竞争越来越激烈,竞争的主要手段就是在提升性能的同时降价,这是再正常不过的市场现象,怎么就“无序”了?你能给出一个“合理”的价格吗?市场竞争的结果,就是只有那些最能提升稀缺资源利用效率、生产能力最强、最会服务消费者的企业,才能在竞争中脱颖而出,那些成本太高——即无法正确利用资源、生产能力差的企业,就会被消费者淘汰出局,这是最有利于消费者的安排,是一种精确有序运行的市场机制,怎么“无序”了?
不就是看着市场总是“乱糟糟”,总想插一杠子管一下吗?难道汽协眼中的“有序”,是像计划经济一样,你们定个价格,开个装腔作势的听证会来“定价”,这就叫“有序”?开什么国际玩笑,价格是自愿交换的双方的边际效用决定的,你那办公室里的价格,根本就不叫“价格”,它们之间的区别,比真人和泥人的差别还要大。
任何一个行业,随着生产扩张,越来越多的资本投资,资本的边际收益下降,利润下降,这仍是最正常不过的市场现象。市场总有一种把利润率拉平的趋势,没有哪个行业和企业,可以享受永续不变的利润率,那只有在想象中的均衡状态下才会实现,真实的市场,充满不确定性,必定伴随利润波动。你现在说“行业盈利水平下降”,这是个什么鬼?你心目中的“合理”利润是多少?难道你要“规定”一个利润率?
把自己当成谁了,可以违逆市场规律吗?手握一点权力,难道就可以向潮汐和地球下命令吗?可以违反亘古不变的自然法则吗?
再说了,你们到底站在哪一边?企业降价、利润低了,明明对消费者有利,你们为什么反对?为什么与广大消费者为敌呢?市场经济的进程,正是不断降低价格,将奢侈品变成必需品,从而造福广大消费者的过程,你们为什么反市场?企业利润高了,说是资本无序扩张,你不行;利润低了,你又说是无序竞争,你还不行。你到底要怎样?
把市场中企业产权范围内自负其责的竞争行为,竞相讨好消费者的行为,不断创造价值的行为,说成什么“内卷”,完全是奥威尔式的语言。企业当然要“卷”,它要是不卷了,消费者就完蛋了。企业的“卷”,是在“卷”生产力,是在创造价值,是在满足需求,难道跟你们一样坐在办公室内耗?那才叫毫无意义的“内卷”。
以上价格竞争,都是企业产权范畴,我爱卖多少钱就卖多少钱,爱怎么倾销怎么倾销,自负盈亏,没有侵犯任何人的权利,消费者还高兴,轮得到汽协去管吗?你现在倡议“企业依法依规开展经营活动,从即日起进行自查”,这不是废话吗?它违法了,损害消费者权益了,按法律办就行了,消费者不会饶了他,有关部门也饶不了他,关你何事?我自查不自查的,又关你何事?
下面说说垄断。
“优势企业不为垄断市场,挤压其他企业生存空间,损害其他经营者合法权益。”这种话,完全就是经济学无知。
电动车行业,哪里有垄断啊!这行业现在只要有点想法的人,都在进入,竞争都激烈成这样了,你们都替人家担心有没有利润了,怎么能跟垄断沾上边,不觉得自相矛盾吗?
即便经过行业的优胜劣汰,最后只剩下两三家车企,那也不是垄断。
垄断,不是看“市场份额”,不是看有几家企业,而是看有没有依靠强制力限制市场准入,限制竞争。如果通过强制力限制准入和竞争了,那么多少家企业参与其中,那也是垄断;只要没有,谁都能干,自由竞争,自由竞价,那就无论如何也不是垄断。
打击降价和“倾销”,意思是这样做就能垄断市场,这是对市场的极度无知。
一家车企,成本10万,现在以低于成本价的6万元销售,你觉得这样做就能把其他车企全部逼死,自己独霸市场,然后提价收割消费者吗?
这是白日做梦。
不等他把其他企业逼死,它自己就亏得不剩底裤了你信不信?
我们可以假定,这家企业背后的投资者都是傻子,不管企业怎么搞,都敢把钱往进砸,资金实力雄厚的无与伦比,不怕亏损。那好,现在其他企业会被它搞得没法经营了,市场上只剩它一家企业了。
那么它敢现在开始提价,收割“垄断利益”吗?
不可能。因为需求定律就在那儿,你敢提价,消费者马上走人。其他条件不变,价格上升,需求量减少,这是亘古不变的定律。
这世界上没有什么是不可替代的,哪怕是食盐,只要你提价,消费者就会减少购买,寻找替代品满足需求。石油是垄断的,它怎么不把一升汽油提价到10块20块呢?因为马上就坐公交甚至蹬自行车了。企业聪明得很,才不会随便提价,因为它算的总是资本的总收益率,总的利润率,而不是看单位利润。
问题的关键还在于,你现在提价了,马上就是给其他企业提供了机会。国外的厂家还在,原来被挤出去的企业的生产线还在,马上就连夜开足马力生产了,你提价就提了个寂寞。
咱就简单地理论分析至此。许多人不喜欢理论分析,也不会理论分析,那么就问一句:你见过哪家企业通过倾销的形式可以独占市场,然后提价的?没有。
企业之间的竞争,并不是此消彼长的关系,也就是汽协说的“挤压其他企业生存空间”。这就是把市场比作一个给定的存在的静态均衡思维,然而市场永远是动态过程,卖猪肉的多了,并不意味着卖牛肉的就少了,实际情况是,他们都变多了,因为商品是异质的,任何商品都独一无二;因为经济在进步,人们的储蓄水平在提升,生产能力在增强,所以消费能力更强了,需求量更大了。
即便假定,一个市场是给定的规模,那么挤压其他企业生存空间有什么问题吗?
更没有。
我的商品比你好、比你便宜,消费者喜欢给我金钱投票,不喜欢给你,我的市场占有率就提高了,你的“生存空间”就变小了,这有什么问题?难道必须要汽协给划一个地盘,每个企业都占有固定的份额才不算“挤压”?一帮计划思维深入骨髓的狂魔啊。
照他们的逻辑,谁都不能扩张,消费者喜欢他们也不行。其逻辑结果应当是,每家企业都跟小卖部一样,不大也不能小,这个时候,你还指望新能源行业有资本投入和技术进步吗?还想“新能源产业快速发展”吗?
市场竞争过程,有些企业壮大了,有些企业破产了,这都是消费者选择的结果,要想不被挤压,拿出自己的真本事,服务消费者啊,没有谁拦着你。怎么能说,这叫“损害其他企业合法权益呢?”
市场只保护你的权利,从来不保护你的利益。因为你的利益,来自消费者的金钱投票,必须靠自己去赢得。如果要保护你的利益,就意味着给消费者强加义务。难道我开了一家饺子馆,对门也开了一家,人家把我的生意“抢”走了,有什么不正当吗,我就要求协会来保护我的利益吗?这不是耍流氓吗?
事情说到这里,答案已经揭晓:
这股所谓反无需竞争、反价格战、反内卷的所谓逆流,就是那些低效的、无法服务消费者的、无法面对竞争压力了的差劲企业发起的,他们自己缺乏竞争力,于是开始把汽协搬上台面,打出冠冕堂皇的旗号来打击竞争对手。汽协,在这个时候变成了他们的代言人,就是一个维护低效生产、打击高效生产、违逆消费者意愿的反市场组织。
还记得吗,也是这个汽协,在2023年7月,携手16家车企,搞了一个承诺书,要搞电动汽车卡特尔,结果只持续了1天,就被骂得狗血喷头,撤回去了。这个组织,就不干正事。电动车价格联盟,一个无耻的协议
这种组织,你可以想象一下,再往前发展一步,就是美国的汽车工会,以排斥竞争,维护垄断利益为目的,让消费者不断受损。这是压力集团的前奏,必须高度警惕!一旦压力集团主导政策,消费者的好日子就到头了。
电动车价格联盟,一个无耻的协议
7月6日,中国汽车工业协会携16家车企联合签署了《汽车行业维护公平市场秩序承诺书》。承诺书的内容大致如下:

这份协议的核心条款是第一条:“不以非正常价格扰乱市场公平竞争秩序”****。即媒体总结的“不打价格战”。
这种协议在经济学上叫作**“卡特尔”(cartel)**,即由一系列生产类似产品的独立企业所构成的组织,集体行动的生产者组成的联盟,目的是提高该类产品价格和控制其产量,获取高额利润。
但是我们看到,这份协议后面的文本中,说要发扬工匠精神,要满足人民对美好生活的需求,要弘扬社会主义核心价值观,携手为国民经济增长作出重要贡献。
不得不说,人类是一种非常善于撒谎的动物,任何卑劣无耻的事情,都能编造出冠冕堂皇的理由。
一个吃着环保政策红利、享受补贴的行业,已经狠狠地收割了消费者一道税金,现在还嫌不够,还要从价格上再收割一道,还能说出满足人们美好生活需求这种屁话,从未见过如此厚颜无耻之人。
▌卡特尔:一个痴心妄想的同盟
任何一家企业,都想永远在市场上立于不败之地,享受高额利润,这是正常现象。利润机制迫使企业服从消费者主权,创造出更加物美价廉的商品。因为在自由市场上,你要想在竞争中处于优势,就要去打动消费者。而打动消费者的办法,就是降价(生产出了更好的商品但是没有涨价,也是降价)。
当一个行业有较高利润时,说明消费者需求迫切,就会吸引众多的投资者投入这个行业。这样就出现了若干供给者。这时候价格竞争是必然会发生的,那些生产效率低下的企业,会被淘汰出局。这就迫使企业不断地推动技术进步、降低成本、优化资源利用效率,消费者福利就是这样提升的。
激烈而痛苦的竞争,让企业苦不堪言,他们时刻处在消费者的强大压力之下,随时都有破产的风险。因此他们就希望建立一个联盟,形成价格同盟,不打价格战,通过限制产出等办法,共享高额利润。
但是,只要是在自由竞争的市场经济下,卡特尔内部存在着天然的不稳定因素,最终将导致联盟破裂。
首先,为了成功抬高价格,联盟的公司必须同意削减产量。
很明显,价格不是由他们单方面决定的,而是由供需关系决定的。当供给不断增加,消费者对其评值降低,价格必然下降。因此削减产量减少供给,就是卡特尔必然要形成的协议。
但这正是问题的症结所在。没有哪家企业愿意将自己的生产线闲置起来,使产能下降,这意味着巨大的浪费和损失。尤其是那些高效率的、在竞争中占据优势的企业,更不愿意这样做。
如果企业勉强同意削减产量,它必须确保自己的竞争对手也要这样做。于是他们之间就会为每家公司到底应该减产多少而争论不休。因此卡特尔协议本来就很难达成。
其次,为了就削减产能达成协议,必须以某一年为基准,就减产配额达成协议。
这时候问题就更大了。
那些生产效率本来就低的企业,可能会乐意看到这种情况,因为如果展开竞争,它的结局就是倒闭。但是生产效率较高的企业在经过一段时间后就会撂挑子:我凭什么要遵守那个腐朽的协议?现在我有了新技术、新工艺、新产品、新的管理和销售方法,完全可以降价,拓展市场份额,打败那些低效的企业,创造更多利润。
所以要么你增加我的配额,要么我就单干,和你们一决高低。
单干,联盟就破裂了。增加它的配额,意味着减少其他公司的配额,它的申请会被否决,于是更加加剧了这家高效企业的“离心离德”。
第三,秘密降价,“叛徒”产生。
高效企业必然会秘密降价,或者维持表面价格不变,但是变相降价,以争取更多客户。给折扣,返回扣,推出其他企业没有的产品,规避联盟压力以占领市场,零售商的压价,等等。
他对自己的客户说:“我告诉你一个秘密,你不要告诉别人”。最终这个秘密成了公开的秘密。
这家企业会被联盟视为叛徒、骗子、争抢份额,然后各家企业都采取这样的措施,却相互指责。联盟到这时候,就土崩瓦解,重回自由市场。
第四,外部“搅局者”加入。
一个行业联盟价格高、利润足,必然会吸引其他投资者纷纷加入竞争。联盟由于缺乏竞争,内部改进的动力不足,技术设备和管理模式陈旧,于是联盟外的企业很容易通过先进的技术和管理对其形成强大压力。
卡特尔应对这种“搅局者”,要采取什么办法呢?
必须将这个“破坏分子”吸纳进入这个行业。
但是这同时意味着其他企业又要缩减产量,利润降低。于是他们开始重复前面的步骤,联盟最终瓦解。
更有可能的是,联盟对这个“搅局者”本来就不爽,不接纳它。结果是一样的,新企业摧枯拉朽,将卡特尔冲得七零八落轰然倒塌。
综上所述,卡特尔存在着天然的内部不稳定性,并且不可避免地面临着外部竞争的压力,其最终结果就是土崩瓦解。价格联盟想要在长期战胜自由市场,躺赚利润收割消费者,是痴心妄想。
***▌*卡特尔破裂的一个案例:中国彩电行业
我国彩电行业从1980年代开始建厂,当时年产量才3.2万台。电视机,是中国老百姓当时的奢侈品。
随着改革开放的推进,我国迅速成为世界彩电生产和消费大国。到1998 年,彩电整机生产能力 4830万台,居世界第一。长虹、TCT、康佳、海尔、海信等彩电生产大厂在巨大的需求下,全方位引进和推动技术进步,先后发起6轮价格大战,成功地使彩电这个“旧时王谢堂前燕,飞入寻常百姓家”,造福了亿万中国民众。
这时候,生产彩电的利润已经下降到了一台只赚5%的低水平。这使得彩电业企业苦不堪言。
于是在2000年,康佳、TCL、乐华、创维、厦华、海信等六家企业组成了价格联盟,扛起了涨价大旗。联盟向价格大战的多次发起者长虹、海尔等企业发出了邀请,但是他们作为行业领先者,不愿意加入这个联盟。
于是,中国彩电十强,除长虹外,康佳、TCL、海信、创维、厦华、乐华、金星、熊猫、西湖9家彩电老总和3 名信息产业部官员齐聚深圳叫板“中国彩电企业管理协会(长虹为会长单位)”,宣告“中国彩电企业峰会”成立,形成以喊“涨”为特征的多款彩电最低限价。
彩电业卡特尔正式形成。
但是这个卡特尔成立了不到一个月时间,“叛徒”和“搅局者”就纷纷出现了。
“叛徒”是熊猫彩电。它在天津公然违反限价协议,大搞降价促销,甚至引发了一场抢购狂潮。其他城市纷纷跟进,联盟已经岌岌可危。
联盟紧急召开了几次峰会,期望阻止这种“叛变”行为,但是无济于事,各家彩电厂家通过降价活动取得了骄人的销售业绩和利润,不听你联盟的你又不能拿我怎么样。联盟已经名存实亡。
“搅局者”更是不怕事大,还要补上一脚。东芝、索尼、LG、夏普等“洋品牌”瞄准时机,立即大幅度降价抢占市场。
彩电业卡特尔至此寿终正寝,重新回归自由市场。
由此,才有了我们现在花一两千就可以买一台比过去性能优越几百倍的电视机的美好生活。看看这图,便宜得令人抓狂,随便搜的,还不是最便宜的。这就是伟大的市场经济!

***▌*一些启示
市场经济是如何造福消费者的呢?就是企业竞相以最低成本生产,以最低价格供给,让最贫困的阶层也买得起,由此造福大多数消费者。
而卡特尔的做法,是彻底与市场经济背道而驰的。它会造成一些严重的经济后果:
首先企业联盟提高价格、增加利润、限制产量,破坏竞争,明显就是在损害消费者利润,降低消费者福利;
其次,它改变了市场价格的形成机制,使价格的功能作用无法正常发挥,必然降低资源配置效率,造成错配和浪费,最终影响所有人的福利;
最后,联盟没有竞争压力,由此失去了市场经济利润机制的约束,那些效率低下、应当被淘汰的企业留在联盟中免受竞争压力,由此减缓技术进步速度,降低社会总产出。
因此,卡特尔是反市场、反竞争、反福利的。
但是我们已经看到,只要是在自由市场上,卡特尔是无法长久存在的,它不能战胜自由市场,必然土崩瓦解。
也就是说,自由市场,没有垄断,无法垄断。
这时候,为了自身利益,他们的办法就是寻求强制力的帮助。
他们会组成压力集团向政府施压,希望通过立法的方式,形成真正的垄断集团。具体办法是:
制定较高的行业标准,由此将竞争对手排挤出局。他们甚至会呼吁更高的税收、社保、环保标准等等,小企业会因为承受不起这样的负担而失去竞争机会并且倒闭。
制定准入限制措施,除了他们之外,其他人想要进入这个行业难以上青天,必须盖80个章子取得特许执照,由此享受稳定的垄断收益。
实行价格干预,由权力机关出面,固定最低价格,打击所有降价和变相降价行为,违背规定的,甚至会面临刑事诉讼。
他们甚至会期待国有化,由此从税金中获取稳定收益。
他们是一股强大的反自由贸易的力量,为了维持联盟垄断利益,会千方百计阻碍外国产品进入国内市场,由此中断自由贸易,让消费者承担代价。像前面的协议那样,他们同样会找出冠冕堂皇的理由,例如会打出国家利益、爱国牌和国产化,鼓噪民族主义情绪,盲目排外,加剧国与国之间的对立。
所以,只有强制力的介入,才会形成真正的垄断。
由此可见,保持一个开放的自由市场至关重要。只要奉行市场经济的原则,卡特尔本来就不会长久存在;只要在国内实行自由贸易的政策,就不会出现对国外产品打贸易战,一国对内实行经济干预,就必然对外实施贸易管制;只要坚持对外开放,卡特尔必然瞬间倒塌,即便是垄断国企,也会在全球自由贸易中被消费者淘汰出局。